传真:0792-8383900
地址:江西省九江市长城路121号恒盛科技园13号楼8层

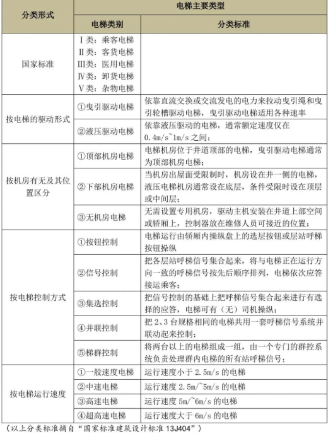
2、主流市场电梯概况
根据2021年发布的数据显示,我国电梯行业市场集中度较高,日立、通力、奥的斯、迅达、蒂森、三菱等少数外资品牌占据了国内市场约70%的份额,本土电梯品牌的市场占有率约30%。地产在电梯选择上主要通过其定位选择匹配产品的电梯品牌,以某地产为例,主流住宅项目主要选用日立电梯、通力电梯、上海三菱,经济型住宅项目则以西奥电梯、巨人通力居多。
电梯设计规范及成本组成
1、住宅电梯设计规范及要求
参照《住宅设计规范 GB50096-2011》,七层及七层以上住宅必须设置电梯,且须进行适老性设计(每个单元至少一部无障碍电梯);目前部分城市如安徽已出台新地方标准,要求四层及以上住宅均需设置。
十二层及十二层以上的住宅,每个单元楼设置电梯不应少于2台,其中应设置一台可容纳担架的电梯,同时要求电梯的设置应综合考虑急救功能、消防功能和无障碍通行功能。
建筑高度大于33米的住宅建筑(十二层及以上)、一类高层公共建筑和建筑高度大于32m的二类高层公共建筑、高层厂房需要设置消防电梯。
电梯载重要求:消防电梯的载重量不应低于800kg,轿厢的平面尺寸不宜小于1000×1500mm,其作用在于能搬运较大型的消防器具和放置救生的担架等;针对住宅楼担架电梯轿厢尺寸不应小于1600mm×1500mm (或1100*2100),载重量不小于1000KG。
电梯梯速要求:住宅电梯的额定速度不应小于1m/s,且要求电梯从首 层到最高层消防电梯的单程运行时间不超过60s。
2、电梯构造及成本组成
电梯构造组成

电梯组价组成
① 电梯基础费用(设备+安装+运输费):电梯主体(控制柜+曳引机+门机等)+电梯标配功能+电梯基础装饰,占电梯成本比例75-85%。
② 电梯必选加载功能:超米费、提升范围费+五方通话功能+误指令取消功能+预留视频电缆。
③ 电梯个性化功能:除电梯标配功能以外,需额外费用加载。
④ 电梯装饰:在电梯标配装修标准基础上增减。
设备主体部分主要影响设备价格的因素为:型号、有无机房、层站门、电梯载重梯速,以某一线电梯品牌为例,主要影响因素对设备价格影响请款如下: 2、各城市公司电梯参数对比 对比情况:以高层产品为例,经对比某些电梯参数信息,除项目C电梯选型梯速为2m/s外,其他高层项目电梯梯速均为1.75m/s: 3、电梯参数配置建议 电梯梯速规范:住宅电梯从首层到顶层运行时间不超过60s;26-33层住宅(100米)→最低梯速1.75m/s;17-25层住宅(80米)→最低梯速1.5m/s;16层以下住宅(50米)→最低梯速1m/s。 梯速建议:住宅百米以下电梯原则上梯速不超过1.75m/s,其中17-33F产品建议梯速1.75m/s,12F以下产品建议梯速1.0m/s;12-16F建议经济型住宅按1.0m/s控制,改善或高端型住宅可放宽至1.75m/s。 电梯载重要求:消防电梯的载重量不应低于800kg,轿厢的平面尺寸不宜小于1000×1500mm,其作用在于能搬运较大型的消防器具和放置救生的担架等;针对住宅楼担架电梯轿厢尺寸不应小于1600mm×1500mm (或1100*2100),载重量不小于1000KG。 注明: 一级(绿色):电梯基本功能或规范强条,各家公司基本都做; 二级(黄色):地方性要求内容,需结合各地验收规范确定是否需配置; 三级(红色):费用影响较高,且各公司使用率不高,属于个性化加载功能; 2、电梯功能配置建议 电梯厅门加载防火门功能 :① 2018版建筑防火规范6.2.9条要求电梯厅门需满足防火功能(非黑体字),每部电梯每层增加费用约800元(以30层为例每部电梯增加2.4万元),影响可售单方4元/m2;② 经与设计、厂家沟通,因目前尚无设备验收要求,市场上普遍不做,建议项目均不配置此项内容。 坑底进水自救功能:底坑电子器件做防水处理,如出现基坑进水会报警至物业,降低电梯泡水及困人故障率,但目前项目配置较少,建议结合各地区实际验收要求评估是否配置; 停电平层:电梯停电后自动选择临近楼层停靠并开电梯门,防止停电时出现困人事件,但费用较高,每部电梯5000-7000元,建议除停电高发区域外,大面不配置; ① 井道前壁是砖墙结构时,层门门洞上方需设置高度不小于350mm、强度不小于C25的钢筋混凝土横梁。 ② 电梯井道壁采用高度不小于350mm、强度不小于C25的钢筋混凝土圈梁+砖墙或采用强度不小于C25的混凝土墙,若是其他井道壁结构,间距需提前与厂家沟通确认。 2、电梯隔声要求 ① 户型配比及电梯数量:如住宅形式为塔式住宅/单元式住宅,户型配比 为1T2/2T2/2/4等。 ② 电梯适配标准:结合土地及项目定位,确定电梯品牌及对应适配标准,在可研阶段精准测算。 2、户型设计阶段 ① 电梯选型:如洋房电梯采用有机房或无机房设计、是否有贯通门、非标轿厢等成本增量。 ② 电梯井道、门洞尺寸复核:结合集采各厂家电梯井道尺寸表,复核电梯品牌选型对应井道尺寸、门洞尺寸、基坑深度等是否符合要求。 3、电梯招标阶段 ① 电梯参数:每栋楼电梯载重、梯速设计是否经济。 ② 电梯加载功能:针对电梯标配、选配功能是否按适配标准执行;针对地方性配置如后壁镜子、语音报站提前征询验收要求。 ③ 电梯装饰标准:结合适配标准与设计共同确定电梯装饰方案,需关注电梯装饰重量是否与方案相匹配。 4、电梯进场施工阶段 ① 电梯进场时间:电梯需提前60天安排电梯厂家排产,进场施工周期约为50天;现场普遍主体封顶二结构施工阶段电梯开始施工,50天后移交精装修单位使用;交付前按月计取维保费用,每月600-750元不等;(需前置排布合理电梯移交工期,避免交付前使用时间过长) 5、电梯交付维保阶段 ① 电梯维保:提前使用阶段易产生电梯进水、损坏等问题,需提前签署移交协议,明确责任单位,避免后期扯皮。







本文来源网络,如有请权,请联系我们删除。